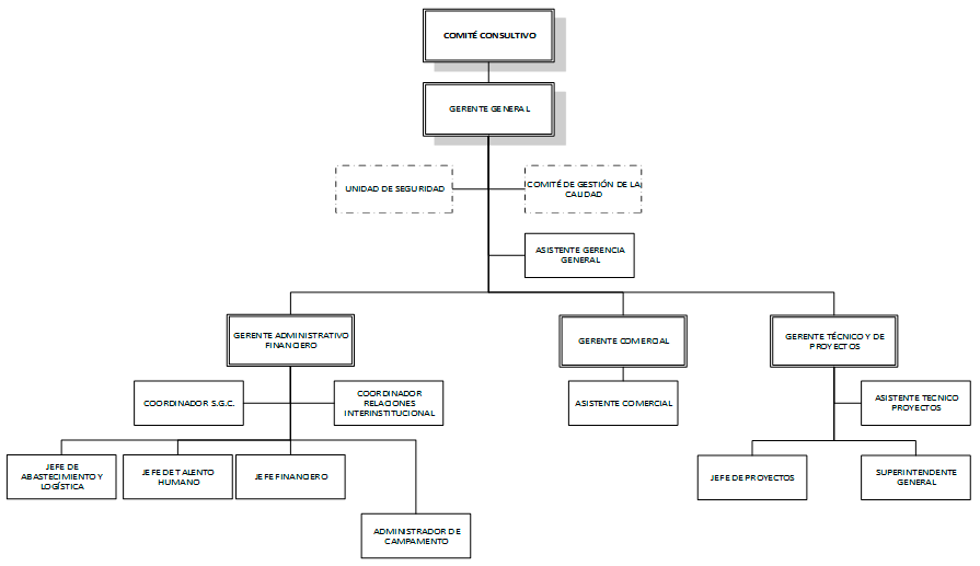
Estructura Organizacional

 
 
 
 
[ ATRÁS ]
 
 
 
INICIO  

SOBRE LA EMPRESA

Quienes Somos

Misión, Visión & Valores Corporativos

Calidad

Seguridad Industrial y Salud Ocupacional

Protección del Medio Ambiente

Sistema de Gestión de Calidad

Estructura Organizacional

Trabaja con Nosotros

 

NUESTROS SERVICIOS

Trabajos Mécanicos

Trabajos Civiles

Trabajos Eléctricos y de Instrumentación

Servicios Técnicos Especializados

Servicios de Recubrimiento

Capacitación

  PROYECTOS DESTACADOS   CLIENTES   CONTÁCTENOS
Atención al cliente: (+5932) 394 4530 / E-mail: proyectos@semeg.com.ec | Contáctenos: E-mail: administracion@semeg.com.ec